人脑处理语言是一个复杂机制,语言是由多个特定脑区组成的功能网络。人类大脑的重要特征之一是半球功能侧化。早在19世纪,Broca和Wernicke便发现言语产生主要由左脑主导,但这一现象背后的遗传学基础及其分子机制一直是神经科学领域的未解之谜。自2001年发现首个言语基因FOXP2以来,该领域在长达二十余年的时间里进展相对缓慢。尽管科学家识别出了一些与言语障碍相关的候选基因,但对于支撑人类“左脑优势”的分子基础,学界始终缺乏清晰的答案。
2025年8月,我系尤琳雅副教授团队联合复旦大学附属华山医院神经外科吴劲松教授团队、复旦大学生物医学研究院张炜佳研究员团队、北京师范大学贺永教授团队和华南师范大学原彬科副研究员团队,在转化医学领域顶级期刊《Clinical and Translational Medicine》上发表题为“Molecular architecture of language-related cortical areas revealed by integrative proteomic and connectome analyses”的研究论文。通过系统整合蛋白质组学、脑连接组学及临床神经医学证据,揭示大脑区域间连接强度与其蛋白质表达模式的相似度存在显著关联。研究发现,蛋白质组成相近的脑区间表现出更强的功能同步性,更易形成高效的神经协作网络。尤为重要的是,研究观察到当大脑局部区域因肿瘤等病变导致功能受损时,对侧半球中具有相似蛋白质表达特征的镜像脑区能够被激活并承担功能代偿作用。这一发现从分子层面解释了大脑损伤后功能重塑的内在机制,开创性地从蛋白质组维度阐释脑网络连接与功能代偿的生物学基础,深化了对人脑功能的认识,也为脑卒中、脑肿瘤等疾病的功能康复治疗提供了新的理论依据和干预方向。
我系尤琳雅副教授、复旦大学生物医学研究院张炜佳研究员、北京师范大学贺永教授和华南师范大学原彬科副研究员为本文共同通讯作者;复旦大学附属华山医院吴劲松教授、复旦大学基础医学院王子贤博士、李凤娇硕士、复旦大学生物医学研究院卜硕蕾博士后和北京师范大学孙良龙博士为本文共同第一作者。课题受到国家科技部脑科学与类脑技术重大专项、国家重点研发计划、上海市教委、国自然科学基金、上海脑库等支持。
原文链接:https://onlinelibrary.wiley.com/doi/10.1002/ctm2.70449


图1 整合蛋白质组、连接组和神经影像数据的模式图
2026年1月,我系尤琳雅副教授团队、生化系卫功宏教授团队、我系李文生教授团队、生命科学院张梦瀚和中国医学科学院/北京协和医学院苏州系统医学研究所王子贤团队于Cell Press细胞出版社期刊iScience上发表题为“Transcriptomics and functional genomics implicate WNT3 in hemispheric lateralization of speech production”的研究论文。该研究整合转录组学、功能基因组学及行为学实验,提示信号蛋白WNT3在言语产生侧化过程中扮演的关键角色,为打破言语基因研究的长期瓶颈提供了新思路。
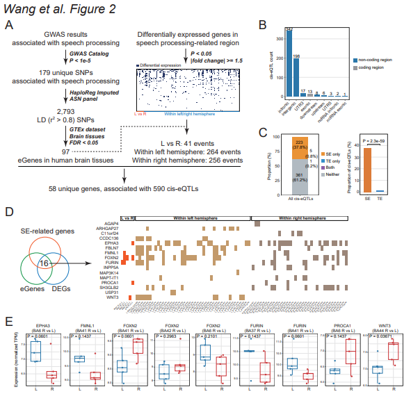
言语功能为何偏爱左脑?研究团队对5名尸脑13个言语相关布罗德曼分区双侧采样,深度剖析125份RNA测序样本,构建首个人类语言相关脑区的半球解析转录组图谱。研究发现大脑侧化呈显著区域特异性。如初级听觉皮层BA41区呈现最显著的转录侧化。功能富集分析发现,半球间差异基因高度汇聚在突触信号传导、神经递质分泌以及轴突髓鞘化等核心过程。为从海量数据中锁定关键因子,团队整合言语、语言及阅读相关性状的GWAS信号,发现非编码区变异rs62060948位于一活跃超级增强子区域内。当该位点为G等位基因时,转录因子MYC能以更高亲和力结合,从而显著增强下游基因WNT3表达。WNT3在右脑BA44区(负责言语韵律加工)的表达显著高于左侧。这种分子水平不对称性,提示其可能参与言语韵律及超音段特征环路构建。


图2 转录组和基因组整合分析发现可能与言语处理相关的基因WNT3
为探究WNT3如何影响行为,团队转向小鼠模型。虽然小鼠没有语言,但其社交中的超声波发声具精密的频谱特征,是研究发声控制的理想模型。结果显示极强的半球偏好性:仅在左侧纹状体或听觉皮层过表达Wnt3,其发声频率发生显著改变并伴运动能力受损。进一步分析发现,左侧Wnt3异常升高下调髓鞘蛋白MBP。由于髓鞘负责神经信号的“绝缘”与加速,MBP减少提示WNT3可能通过干扰左侧环路的传导保真度,从而影响发声的精准控制。

图3 全文总结图
中国医学科学院/北京协和医学院苏州系统医学研究所博士后王子贤、复旦大学博士生陈彦熙、博士生冯永琦和硕士生俎高钰(已毕业)为本研究的共同第一作者。我系尤琳雅副教授,生化系卫功宏教授,我系李文生教授,现代语言学研究院张梦翰研究员和中国医学科学院/北京协和医学院苏州系统医学研究所王子贤为共同通讯作者。该项目得到STI2030重大项目、国家自然科学基金、国家重点研发计划、上海市科委等项目支持。
原文链接:https://www.cell.com/iscience/fulltext/S2589-0042(26)00067-2